[ベスト] デュッセルドルフ 日本 人 学校 658191
日本人学校も含めた学校が段階的に登校できるようになったのは、 5月11日からである。 しかし、1日に1学年だけが、教室内で十分な間隔をとることなど、 細かな条件の下許可された。 しかし、規制緩和後陽性率が増加し、予断を許さない状況ではある。 人口の約1%もの日本人が住んでいるこの街はヨーロッパ第3位の日本人の在住数です。 デュッセルドルフには日本人が多い そんな デュッセルドルフには日系企業が多く進出し、日本食レストランや本屋さん、日本人学校も開講してずいぶんと日本人の住みドイツ / デュッセルドルフ 語学学校 授業の内容はスタンダードなものでした。 学生同士のロールプレイによってコミュニケーションの練習をする方式も頻繁に行われますが、当然外国人同士の会話となりますので、そんなに効果的とも思えません。 休憩
ソーラン節13 デュッセルドルフ日本人学校 Youtube
デュッセルドルフ 日本 人 学校
デュッセルドルフ 日本 人 学校-デュッセルドルフ日本人学校同窓生のFacebookページです。 Niederkasseler Kirchweg 38, ドイツデュッセルドルフ デュッセルドルフってどんな街?デュッセルドルフ市内を中心に、各エリアの特徴や日本人駐在員に人気のエリアをご紹介します! 日本人学校 より緑の多い地域で、ゆったりとした雰囲気。日本人ばかり顔を合わせるのが嫌という方が選ばれると



Isr International School On The Rhine Yesterday We Had The Great Honor To Welcome The New Principal Of The デュッセルドルフ日本人学校同窓生japanische Internationale Schule E V In Dusseldorf Jisd Ms Teramura Was Accompanied By
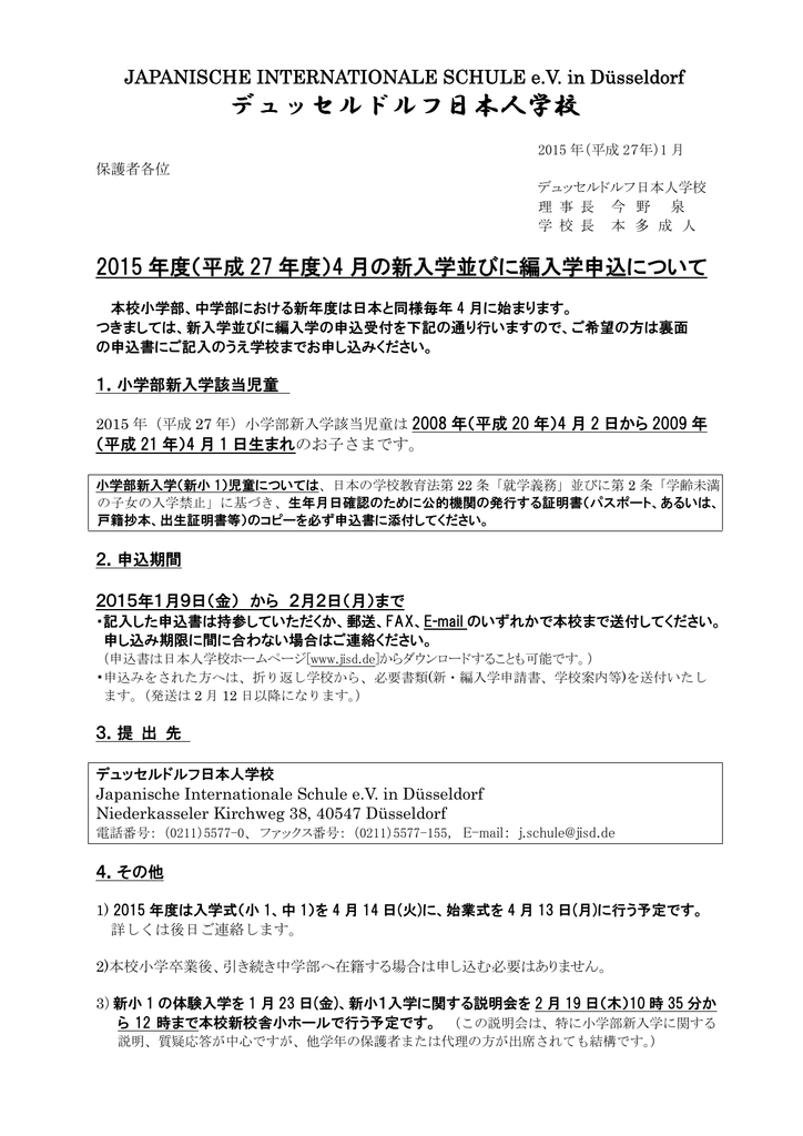
JAPANISCHE INTERNATIONALE SCHULE eV in Düsseldorf デュッセルドルフ日本人学校 15 年(平成 27年)1 月 保護者各位 デュッセルドルフ日本人学校 理 事 長 今 野 泉 学 校 長 本 多 成 人 15 年度(平成 27 年度)4 月の新入学並びに編入学申込について 本校小学部、中学部における新年度は日本と同様毎年 4ドイツの日本人学校で教員求人 投稿日 年11月19日 最終更新日時 21年2月2日 投稿者 jegs カテゴリー 求人一覧 (日本語教師・教職) ドイツの日本人学校で教員を募集しています。 当サイト掲載求人情報に関しては、こちらの 免責事項・利用の際のデュッセルドルフ日本人学校 訪問 6月のドイツ遠征中にデュッセルドルフ日本人学校に行ってきました。 長期の海外遠征中はオフの日があるので、そのオフを使いました。 日本ではオリパラが来年というタイミングであるため盛り上がってきていますが
デュッセルドルフの安い語学学校5選 VHS 1モジュール370€くらい Rheinland Privatschule 2モジュール (0時間)245€の特別価格 IDAF 1モジュール (100h) 425€ DÜS ECKERT SPRACHENINSTITUT 1モジュール355€ Studyon 2モジュール (190h)700€ 1モドイツ国内には日本人学校があります。 現地校に平日通う生徒のための、土曜日や平日の夕方以降に行われる日本語補習授業校もドイツ各地にあります。 日本の授業に合わせて、日本の教科書を利用して進める場合。 日本の教科書を必ずしも用いずに日本の文化Japanische Internationale Schule eV in Düsseldorf July 9 中学部では、先日ミュンヘン日本人学校中学部とオンラインで交流をしました。 ミュンヘンの街の様子が、学校の様子がよく分かりました。 Like Comment Share
デュッセルドルフ日本人学校同窓会とは? (JISD: Japanische Internationale Schule eV in Düsseldorf) JISD同窓会は、遠く日本を離れたドイツ・デュッセルドルフの地で、ともに勉学に励み、スポーツに汗を流した同窓生同士の縦と横のつながり、またお世話になっAbout Press Copyright Contact us Creators Advertise Developers Terms Privacy Policy & Safety How works Test new features Press Copyright Contact us Creators 目次 こちらでは、ドイツにある日本人学校と補習校をご紹介します。 お問合せされる場合は、受付時間や現地との時差を考慮しましょう。 電話をかける場合は、国番号も忘れずに。



Deutsch Japanische Internationale Schule In Dusseldorf 15 English Japanische Internationale Schule In Dusseldorf 日本語 デュッセルドルフ日本人学校 3 April 15 Own Work Kurschner Talk 16 32 3 April 15 Utc Stock Photo Alamy



日本人学校 Wikiwand
デュッセルドルフ日本人学校<募集情報 デュッセルドルフ日本人学校 募集情報 採用予定人数と担当教科等 1名、中学部教諭(数学) 特別な応募条件 中学校教員免許(数学)を有すること。 任期 15年8月上旬~16年3月末 但し場合によって延長可 担当 ?知りませんでした‥。やはりオーバーカッセル周辺は日本人学校があることで、周りに現地校に行ってる方がいないのでなかなか情報がなく困っています。 No1 mameko 1545 デュッセルドルフ近郊の現地校に通わせているものです。デュッセルドルフ日本人学校同窓生Japanische Internationale Schule eV in Düsseldorf, Düsseldorf, Germany 1,7 likes 473 were here デュッセルドルフ日本人学校同窓生のFacebookページです。



日本人学校のページ



日本人学校のページ
The latest tweets from @jisd_aruaruデュッセルドルフには全日制の日本人学校があります。 小学一年生から中学三年生まで就学可能です。 場所はオーバーカッセルにあり、通学する子供のいるご家庭は日本人学校の近くにお住まいになっていることが多いようです。 デュッセルドルフ空港 デュッセルドルフ日本人学校 ハンブルグ日本人学校 ミュンヘン日本人学校 フランクフルト日本人学校 また、週末や平日の放課後に通える補習授業校も複数の都市に存在しています。主に日本語を学ぶため、 現地校に通いながらも日本語力を高める ことが



日本人学校のページ



第10回在デュッセルドルフ総領事杯囲碁大会 平成28年11月12日 13日 在デュッセルドルフ日本国総領事館
デュッセルドルフ日本人学校 Japanische Internationale Schule eV in Düsseldorf 全日制の学校としては欧州北米地域で一番古い歴史を持つ日本人学校が、ここデュッセルドルフ日本人学校。小中学部を合わせた生徒数は500人弱。体育館でお待ちしています。 練習時間:毎週土曜日1430~1730 練習場所:日本人学校体育館 連絡先日本クラブ事務局(Tel:) または ノイマンユキ(Tel:)、大房保行(Tel:) バスケットボール バスケットボール同好会デュッセルドルフは多くの日本人が在住しますが、学校が少ないため選択肢が限られているともいえます。 また、 インターナショナルスクールのフォローや帰国受験などが万全には出来ない と不安を抱える方もいらっしゃるのではないでしょうか。



日本人はデュッセルドルフの一部です 日独の蜜月関係が生んだ街 海外zine



開催報告 ドイツ デュッセルドルフで開催されたjapan 日本デー で麗澤大生12人がボランティア 麗澤大学
デュッセルドルフの日本人学校はどんな感じですか? 毎日お弁当なようですが、 お弁当箱は保温のものを持って行ったほうがいいのでしょうか? 学校は親が日本の幼稚園のように送迎するのでしょうか? 転校生は珍しくなく、すぐに馴染めたりしますか?日本人学校から大きく東にあるエリアです。 バスでの通学が可能です。 日本人向けの幼稚園もあり、最近人気が上昇中です。 スーパーは少ないエリアです。 Wittlerエリア デュッセルドルフの最北端



デュッセルドルフ日本人学校 訪問 山本篤オフィシャルウェブサイト



私の青春の1ページ デュッセルドルフ日本人学校 校歌の動画アリ 東成区 大今里西 あやとピアノ教室です



学校ニュース



フォルトゥナ デュッセルドルフ 在 Twitter 上 今年のデュッセルドルフ日本人学校のアリーナ見学会のビデオを公開 子供達の素晴らしい表情にご注目ください F95 Jp T Co 3d1fhjfzsn Twitter



Minna No Uta みんなのうた デュッセルドルフ日本人学校 21年2年生 Takagi Gmbh Books More 高木書店 ドイツ



Jufa 全日本大学サッカー連盟



Bonn Post Jp Bureau Of Global Initiatives



ソーラン節13 デュッセルドルフ日本人学校 Youtube



デュッセルドルフ日本人学校50周年式典への出席 令和3年10月29日 在デュッセルドルフ日本国総領事館



日本人学校のページ



デュッセルドルフ日本人学校 平成16年度 海外子女教育振興財団コーポレートサイト



ドイツでの学校選び 日 独間で育つ子供の未来を考える



たった1日で60万人を動員したデュッセルドルフの 日本デー の魅力とは なんと26億円の経済効果も シュピッツナーゲル典子 個人 Yahoo ニュース



Mixb 日本人幼稚園の体育教師を募集します



四季折々のドイツ 日本人学校卒業式



デュッセルドルフ日本人学校同窓生japanische Internationale Schule E V In Dusseldorf 校歌 Facebook



デュッセル日本人学校同窓会 週記 ときどき日記 のち晴れ



ドイツの教育制度 について Jac Recruitment Germany ジェイ エー Jac Recruitment Germany



Mixb 日本人幼稚園の体育教師を募集します



本校の紹介



ドイツで暮らす日本の子供たちに デュッセルドルフ 共に戦うブログ



デュッセルドルフ日本人学校 Mixiコミュニティ



Rikkyo 英国 イギリス留学生へのキリスト教に基づく全人教育 立教英国学院 Rikkyo School In England の投稿者 130ページ目 186ページ中



ドイツ ベルギー 母娘旅 ドイツの日々を体験 グロスマルクト デュッセルドルフ ドイツ の旅行記 ブログ By キラキラさん フォートラベル



2



日独友好の桜の苗木 デュッセルドルフ日本人学校に植樹 Nrw Global Business



デュッセルドルフの日本人コミュニティ Wikiwand



四季折々のドイツ 日本人学校卒業式



Justin Kinjo デュッセルドルフ日本人学校を訪問してきました 子供達がフォルトゥナのユニホームを着てくれてて 嬉しかったな O 多くの方々に応援してもらえる選手になれるように頑張ります T Co 8xoelxihpv Twitter



日本人学校 運動会 デュッセル暮らし 改め 東京暮らし 改め 上海暮らし Teacup ブログ Autopage



ドイツブーム来るか 乃木坂46生ちゃん出身地のデュッセルドルフに降臨 ドイツドットウェブ



デュッセルドルフ日本人学校 訪問 山本篤オフィシャルウェブサイト



1



デュッセルドルフ日本人学校 平成16年度 海外子女教育振興財団コーポレートサイト



日本人学校 Wikiwand



岸田外務大臣とクラフト ドイツ ノルトライン ヴェストファーレン州首相との会談及びドイツ デュッセルドルフ在留邦人との懇談 外務省



Isr International School On The Rhine Yesterday We Had The Great Honor To Welcome The New Principal Of The デュッセルドルフ日本人学校同窓生japanische Internationale Schule E V In Dusseldorf Jisd Ms Teramura Was Accompanied By



2



Jufa 全日本大学サッカー連盟



Justin Kinjo デュッセルドルフ日本人学校を訪問してきました 子供達がフォルトゥナのユニホームを着てくれてて 嬉しかったな O 多くの方々に応援してもらえる選手になれるように頑張ります T Co 8xoelxihpv Twitter



ドイツ スポーツフリーランサー Gengo Seta Official Blog 頑張るときはいつも今 嬉しい1枚



デュッセルドルフ日本人学校同窓会



N25 わたしたちのデュッセルドルフ デュッセルドルフ日本人学校 19年 昭和59年 3月 ドイツ 農家 人々 教科書 暮らし Product Details Yahoo Auctions Japan Proxy Bidding And Shopping Service From Japan



ドイツ デュッセルドルフで 夢の教室 が開催 元日本代表の長谷川氏と安永氏が登壇 サッカーキング



デュッセルドルフ日本人学校2年生のアリーナ見学会 Youtube



تويتر フォルトゥナ デュッセルドルフ على تويتر 今日はデュッセルドルフ日本人学校2年生のためのアリーナ見学会 ほぼ全員がフォルトゥナのユニフォームを着てくれてます F95 F95 Jp Japan T Co Dpdmezgryf



デュッセルドルフ日本人学校 平成16年度 海外子女教育振興財団コーポレートサイト



2



デュッセルドルフ日本人学校 訪問 山本篤オフィシャルウェブサイト



ドイツ デュッセルドルフ 生活情報 文化 芸術 スポーツ 日本人サッカーチーム



デュッセルドルフ日本人学校同窓生japanische Internationale Schule E V In Dusseldorf Home Facebook



日本人学校のページ



10月 法政大学



Jisdの宝 第1回



Japanese Community Of Dusseldorf Wikipedia



1



19年夏 オープン戦結果 Dusseldorf Japan Rhein Attackers Since1985



デュッセルドルフ日本人学校 訪問 山本篤オフィシャルウェブサイト



デュッセルドルフ日本人学校同窓生japanische Internationale Schule E V In Dusseldorf Facebook



Japanische Internationale Schule In Dusseldorf Wikipedia



ドイツ スポーツフリーランサー Gengo Seta Official Blog 頑張るときはいつも今 道徳授業 日本人学校



陸上自衛隊中央音楽隊アンサンブル 翼をください デュッセルドルフ日本人学校 Youtube



お知らせ ヨーロッパ各国の日本人学校で説明会を実施します 立教英国学院 小学部 中学部 高等部 学校公式ブログ エデュログ



ドイツの日本人学校 新型インフル感染者 46人に 写真5枚 国際ニュース Afpbb News



桐蔭学園高等学校 海外 帰国子女 受け入れ校を特集



N25 わたしたちのデュッセルドルフ デュッセルドルフ日本人学校 19年 昭和59年 3月 ドイツ 農家 人々 教科書 暮らし Product Details Yahoo Auctions Japan Proxy Bidding And Shopping Service From Japan



2



本校の紹介



日本人学校 Wikiwand



在デュッセルドルフ日本国総領事館



日本人学校のページ



案内 デュッセルドルフ日本人学校



第10回在デュッセルドルフ総領事杯囲碁大会 平成28年11月12日 13日 在デュッセルドルフ日本国総領事館



ドイツ 沖縄の先生 5人活躍 デュッセルドルフ日本人学校 琉球新報デジタル 沖縄のニュース速報 情報サイト



File Japanische Internationale Schule In Dusseldorf 15 08 Jpg Wikimedia Commons



デュッセルドルフ日本人幼稚園 今日は 父親参観がありました 普段 幼稚園になかなか来られないお父さんたちと遊べて子 Facebook



幼児 小学校低学年 デュッセルドルフ日本人学校 Manualzz



ドイツ スポーツフリーランサー Gengo Seta Official Blog 頑張るときはいつも今 道徳授業 日本人学校



Daruma外伝 恥ずかしながら ドイツでドイツ人の緊急時に下駄を履く デュッセルドルフ ドイツ の旅行記 ブログ By Jijidarumaさん フォートラベル



お知らせ 学校説明会情報更新 6月10日 火 デュッセルドルフ日本人学校の学校説明会に参加します 立教英国学院 小学部 中学部 高等部 学校 公式ブログ エデュログ



1



ドイツでの学校選び 日 独間で育つ子供の未来を考える



朝日小学生新聞 世界 ぼくの学校わたしの街



セピア色の思い出 四十数年 いまだに我が家で使用するドイツの名品 ゾーリンゲン 双子印ヘンケルの製品 のすごさ デュッセルドルフ ドイツ の旅行記 ブログ By Jijidarumaさん フォートラベル



デュッセルドルフ日本人学校の最新情報 1ページ目 Mixiコミュニティ



学校ニュース



デュッセルドルフ日本人学校校歌 全3番 歌詞付き Youtube



デュッセルドルフ日本人学校同窓生japanische Internationale Schule E V In Dusseldorf Facebook



学校祭 長男の演目は和太鼓 親は並び中 デュッセルドルフ日本人学校japanische Internationa Flickr



Bilingual Japanische Schule Startseite



Japantag 13 Chor Der Jisd Hd デュッセルドルフ日本人学校 13年 日本デー Youtube



Jisdの宝 第20回



桜舞うドイツで入学式 カールスルーエ日本語学校 地球の歩き方



広州日本人学校 プロテニスプレイヤー佐藤文平 オフィシャルブログ



デュッセルドルフ日本人学校 平成16年度 海外子女教育振興財団コーポレートサイト


コメント
コメントを投稿